Beaucoup de personnes prennent de bonnes résolutions :
manger plus sainement, réduire le sucre, boire moins d’alcool, faire du sport… ou passer moins de temps sur les écrans.
Elles mettent parfois en place des stratégies très structurées :
applications de contrôle du temps d’écran, programmes de discipline personnelle, nouveaux rituels.
Et pourtant, après quelques jours ou quelques semaines, tout s’effondre. Un petit écart apparaît. Puis le découragement. Puis la culpabilité. Et finalement cette pensée bien connue : « À quoi bon… je n’ai pas de volonté. »
Le comportement que l’on voulait changer revient alors encore plus fort. Mais si le problème n’était pas un manque de volonté ? Et si notre cerveau fonctionnait simplement comme il a été conçu pour fonctionner ?
Pourquoi il est si difficile de changer une habitude ?
Contrairement à ce que l’on croit souvent, le cerveau n’aime pas l’effort inutile.
Sa mission principale est simple :
économiser l’énergie
trouver des solutions rapides
automatiser les comportements efficaces
Autrement dit, tout ce qui fonctionne devient un automatisme.
C’est ainsi que nous apprenons à marcher, lire ou conduire.
Une fois l’apprentissage fait, nous n’avons plus besoin d’y penser.
Mais ce même mécanisme fonctionne aussi pour :
grignoter quand on est stressé
ouvrir son téléphone par réflexe
scroller sur les réseaux sociaux
regarder une vidéo après l’autre
Ces comportements deviennent des réponses automatiques aux tensions internes.
Comment nos comportements se programment dès l’enfance
Comme l’explique le Dr Jean-Michel Fabrizio, notre cerveau se construit progressivement en enregistrant l’expérience du monde.
Chaque expérience laisse une empreinte composée de trois dimensions :
sensorielle
émotionnelle
corporelle
Le développement se fait par étapes.
1. La perception sensorielle
Chez le bébé, la connaissance du monde passe d’abord par les sens. Il n’y a pas encore de langage, mais les expériences sensorielles sont très fortement imprimées dans le cerveau.
2. L’intégration émotionnelle
Ensuite, les émotions de l’entourage jouent un rôle central.
L’enfant ressent et intègre les réactions émotionnelles des adultes :
regards, voix, attitudes.
On parle parfois de contamination émotionnelle.
3. La compréhension par le langage et l’expérience
Avec l’apparition du langage et des interactions sociales, l’enfant commence à associer :
ses actions
leurs conséquences
les sensations de confort ou d’inconfort
Peu à peu, le cerveau catégorise les expériences et crée des automatismes.
Pourquoi le cerveau adore les automatismes
Un automatisme a une fonction essentielle :
libérer de l’énergie mentale pour d’autres apprentissages.
Par exemple, vous n’avez plus besoin de réciter l’alphabet pour lire cet article.
La lecture est devenue automatique.
Mais ce mécanisme peut aussi créer des schémas comportementaux difficiles à modifier.
Comment se créent nos schémas comportementaux
Au fil de sa vie, chaque personne développe des réponses automatiques aux situations stressantes.
Si un enfant apprend à gérer ses émotions dans un environnement sécurisant — par exemple grâce à :
un regard rassurant
une parole apaisante
un contact physique sécurisant
alors son système nerveux apprend progressivement à revenir au calme.
Dans ce cas, face à une difficulté, il pourra :
affronter la situation
ou fuir un danger réel
Ces réponses sont adaptées.
Quand le cerveau cherche des solutions pour apaiser la tension
Mais lorsque l’environnement ne permet pas d’intégrer facilement cette sécurité intérieure, l’enfant peut développer d’autres stratégies.
Il ne s’agit pas forcément de traumatismes graves.
La sensibilité individuelle joue aussi un rôle important.
Face à une tension interne ou à un vide émotionnel, différentes réponses peuvent apparaître :
surinvestir le travail
manger pour se calmer
consommer des substances
chercher des sensations fortes
ou s’occuper l’esprit en permanence
Aujourd’hui, les écrans remplissent souvent cette fonction.
Ils permettent :
de détourner l’attention
d’éviter certaines émotions
d’apaiser temporairement le stress
Le cerveau associe alors :
tension → écran → soulagement
Un conditionnement se crée.
Pourquoi la lutte contre soi-même ne fonctionne pas
Beaucoup de personnes tentent alors une stratégie classique :
régime strict
discipline extrême
programme très structuré
Au début, cela fonctionne.
Mais au premier imprévu… tout s’écroule.
La personne se dit :
« Je suis nulle »
« Je n’ai aucune volonté »
Et le cercle vicieux se met en place :
tentative de contrôle
petit écart
culpabilité
découragement
abandon
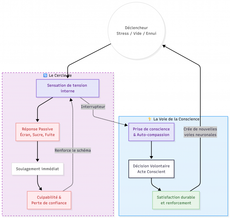
Les 3 étapes du mécanisme psychologique
Le Dr Jean-Michel Fabrizio décrit ce phénomène en trois phases.
1. La réaction spontanée
Face à une tension, le cerveau réagit automatiquement :
réponse adaptée (se calmer, agir)
ou réponse conditionnée (écran, nourriture, etc.)
2. La prise de conscience
La personne réalise :« Ce comportement ne me fait pas vraiment du bien. »
3. La réponse passive
Si le conditionnement est fort, le comportement continue malgré la conscience du problème.
C’est là que naît l’impression de manque de volonté.
L'exemple typique
Imaginons la situation suivante.
Vous avez décidé de réduire votre consommation d’écran.
Vous vous connecterez seulement :
15 minutes à 10h
15 minutes à 13h15
15 minutes à 20h45
Après cela, vous éteignez tout pour :
passer du temps avec votre conjoint
jouer ou discutter avec vos enfants
dessiner
cuisiner
jardiner
Vous avez même mis un minuteur ! (Vous êtes très motivé.e !) Le signal sonore retentit. Mais vous êtes en train de lire un message important.
Vous pensez : « Encore 5 minutes… ce n’est pas si grave. » La frustration monte. La tension aussi.
Deux chemins possibles à ce moment-là
1. La lutte contre soi
Vous continuez à scroller.
Puis viennent :
culpabilité
auto-dévalorisation
découragement
Le cercle vicieux se renforce.
2. La prise de conscience avec auto-compassion
Vous constatez simplement :
« Tiens, je viens de replonger dans mon automatisme. » Jean-Michel Fabrizio parle plutôt de résurgence que de rechute. Cette nuance est importante. Car vous n’êtes pas revenu au point de départ. Vous avez compris le mécanisme. Et cette compréhension est déjà un levier de changement.
Le changement n’est pas un retour à zéro ! Changer une habitude ressemble plus à une randonnée en montagne. (vivement le point de vue !) Vous avancez sur un chemin. Parfois, vous trébuchez sur une racine. Mais vous reprenez votre marche exactement là où vous êtes tombé. Vous ne recommencez pas votre randonnée depuis le parking au fond la vallée.
La volonté n’est pas ce que l’on croit
Le Dr Roger Vittoz, créateur de la méthode Vittoz, disait :
Mais il précisait aussi que la volonté n’est pas :
une velléité (« il faudrait que… »)
une émotion (« il faut absolument que… »)
une lutte intérieure
La véritable volonté est beaucoup plus simple.
La volonté est une décision qui devient action.
Les points d'appuis essentiels de la méthode Vittoz : la réceptivité et l’acte conscient
La réceptivité, rappelle le psychiatre dans son manuel de pratique, est une perception sensorielle voulue, consciente, et vécue : « C’est un acte actif et conscient et non passif. » disait le Dr Vittoz. Elle est le début de toute psychothérapie entreprise avec la méthode Vittoz, le travail fonctionnel précède le travail psychique.
Il ne s’agit pas de dire un peu rapidement j’accueille mais c’est bien une manière neutre, objective, sans filtre cognitif (interprétation) , ni émotionnel (projection) qui laisse la liberté à une perception objective centrée sur le réel.(*)
On peut même parler d’un état de conscience absolue fait de la somme d’un état :
– de conscience cognitive (je sais que je suis ici et maintenant)
– de conscience corporelle, la conscience de vivre un état tel qu’il est sans analyse,
– de conscience plus absolue : une conscience existentielle : « Je suis! »
Cette expérience apprivoisée et installée vient déjà répondre de façon performative à ce que viendraient résoudre, ou combler les actes passifs, automatique installés…
Il y a également cette pratique centrale de l’acte conscient.
Il s’agit d’une action :
simple, courte , réaliste, un geste quotidien en sommes, sans tension, décidée clairement, avec un début et une fin, en présence à tous mes sens, évalué rapidement
Par exemple :
poser son téléphone, fermer une application, respirer consciemment,
boire un verre d’eau en sentant toutes les sensations
marcher 3 pas en sentant mon corps en mouvement
Ces actes, répétés régulièrement, créent de nouvelles voies neuronales.
Peu à peu, le cerveau apprend qu’il existe d’autres réponses possibles à la tension.
Les premières victoires ne sont pas celles que l’on croit
Le changement ne commence pas par la disparition du symptôme.
La première victoire est :
la capacité à reconnaître le mécanisme au moment où il se produit.
Puis viennent :
les premières interruptions du comportement
les premières décisions conscientes
les premiers choix alignés
Progressivement, les phases passives laissent place à des réponses plus actives et plus adaptées.
Réduire son temps d’écran : un chemin, pas un combat
Si vous avez l’impression de manquer de volonté face aux écrans, souvenez-vous :
Votre cerveau ne vous sabote pas.
Il applique simplement des automatismes construits pour vous protéger.
Le changement ne passe pas par la culpabilité ou la lutte.
Il passe par :
la conscience
la compréhension des mécanismes
des actes simples et répétés
Et surtout par une idée essentielle :
Vous n’êtes pas en train d’échouer.
Vous êtes en train d’apprendre.
Le Dr Fabrizio est psychiatre, il a fondé Akouo , avec Vittoz-IRDC, l’ARV et La méthode Vittoz se sont les écoles école de formation de thérapeute
FAQ
Réduire son temps d’écran est difficile parce que notre cerveau fonctionne par automatismes. Lorsqu’un comportement apporte un soulagement rapide — par exemple consulter son téléphone pour se distraire ou calmer une tension — le cerveau l’enregistre comme une solution efficace.
Avec la répétition, ce comportement devient un réflexe automatique, parfois déclenché sans même que l’on s’en rende compte. Ce n’est donc pas seulement une question de volonté, mais aussi de conditionnement neurologique et émotionnel.
Dans certains cas, l’usage des écrans peut devenir proche d’un comportement addictif. Cela signifie que la personne ressent :
- une difficulté à contrôler le temps passé sur les écrans
- un besoin fréquent de vérifier son téléphone
- une sensation de manque ou de frustration lorsqu’elle ne peut pas se connecter
Cependant, il s’agit souvent davantage d’un comportement conditionné que d’une véritable addiction au sens médical.
Voici quelques stratégies simples pour commencer :
- sentir la tension qui me pousse à l’allumer
- définir des moments précis pour consulter son téléphone
- le fermer et le poser quand j’ai fait ce que je voulais faire avec
- supprimer toutes les notifications
- utiliser un minuteur ou une alarme
- remplacer le temps d’écran par une activité plaisante (lecture, dessin, marche…)
- créer des moments sans téléphone dans la journée
L’objectif n’est pas la perfection immédiate mais la progression progressive.
Cela fait partie du processus de changement. Plutôt que de culpabiliser, il est plus utile d’observer ce qui s’est passé :
- Dans quel état étiez-vous ?
- Quelle émotion était présente ?
- Quel besoin cherchiez-vous à combler ?
Cette prise de conscience permet de comprendre le mécanisme et d’agir différemment la prochaine fois, sans se laisser aller à la permissivité.
Oui, absolument. Le cerveau possède une grande capacité d’adaptation appelée neuroplasticité. Cela signifie qu’il peut créer de nouveaux circuits neuronaux à tout âge.
En développant des actes conscients et des décisions simples au quotidien, il devient possible de réduire progressivement les comportements automatiques et de retrouver une relation plus équilibrée avec les écrans.

